Contents
- Introduction
- The Many Schools of Vedanta and Advaita
- Pre-Shankara Vedanta Schools
- Vedanta and the Two Sutra Traditions – Purva MimAmsA and Uttara MimAmsA
- Was Badarayana (author of Brahmasutra) an Advaitin?
- Conclusion
Introduction
Most seekers of truth begin with a naive assumption that there is something called Truth which is universal and to which all people subscribe to. At least I had started with it: eventually, this was the toughest notion for me to forgo. Unwittingly, one conflates the path that one is following, with truth, which the whole world is willing to accept. It comes as a rude shock, extremely unpalatable to one’s being, that there is no one truth which all the people in the world subscribe to. For there are many paths, and each path has its own definition of truth and way of liberation.
Not only this, within the same spiritual school, but there are also sub-schools which develop due to variations introduced by subsequent followers in the long history of these ancient schools. These sub-schools gather currency and a significant volume of adherents over a period of time, so much so, that after a passage of time the original teachings of the old school are almost drowned in the dialectic of new schools. Any spiritual school does not exist in a vacuum. It exists alongside other schools with similar or competing philosophies. Some sort of osmosis, therefore, becomes inevitable between these schools. Most spiritual followers are totally unaware of this checkered history of the schools they are following.
Advaita Vedanta is one school of Indian spirituality which has had such a checkered history. Though Shankaracharya, as most people believe, is not the founder of the school of Advaita Vedanta, his works are the oldest systematic exposition of Advaita Vedanta philosophy that are extant today. Gaudapada, whom Shankaracharya claims as his grandmaster (Guru’s Guru), is the only other older Advaitin of his sampradaya/tradition, whose work survives today, in the form of his Karikas on Mandukya Upanishad. Though the Brahmasutra of Badrayana, whom Shankara has also commented upon is an older text than Manukya Karika of Gaudapada, some Indologists like Karl H. Potter, cast doubt as to whether Badrayana’s position could be considered truly as that of Shankaracharya.
This article traces how and from where the teachings of Shankaracharya evolved and how after his death, later followers interpreted his bhashyas/commentaries in different ways, ultimately leading to the loss of true method of Advaita Vedanta as enunciated by Shankaracharya. This is no small loss. For the seeker, it means that an entire path of reaching truth and liberation has been wiped out. I am greatly indebted to Sri Swami Satchidanandendra Saraswati (1880-1975) of Holenarasipura, Karnataka – whose heroic and prolific efforts to discover and transmit the lost teachings of Shankaracharya’s Advaita Vedanta benefitted many seekers like me, who could not find absolute satisfaction with the currently popularized teachings of Advaita Vedanta, where the two paths of Advaita and Yoga are mixed together.
The loss of Shankaracharya’s method of Vedanta would have been grievous because it is one of the most unique paths to have taken birth on Indian soil. This is the path of Jnana Yoga, the only path which rests on knowledge, and no form of action – even meditation- for liberation. If only, action and meditation (non-essential for a highly qualified seeker) are aids that prepare one for assimilating the final knowledge for liberation from samsara (the cycle of birth and death). Very few Advaita Vedanta teachers teach this path today, even though they may claim to be teaching Shankara’s Advaita Vedanta. In all probability, they would be teaching something called Yoga-Advaita, a deviant, which mixes the teachings of two schools of Yoga and Advaita to create a path which relies on meditation/samadhi as a means of final liberation/moksha.
In this series of articles, I wish to trace the history of the development of Shankara’s Advaita Vedanta, along with the erroneous modifications that were introduced by his followers in his teachings, while claiming that they were adhering to his teachings. In doing this, I hope to sensitize the reader and seeker to the hidden nuances of paths that greatly affect the soteriology (theory of liberation) of paths through the example of Advaita Vedanta. Secondly, in discussing these paths, and their differences from Shankaracharya’s Advaita Vedanta, a seeker get’s more clarity and is freed from all doubts pertaining to the path of Shankar’s Advaita Vedanta. This is because many of the doubts a seeker has in relation to Shankara’s Advaita Vedanta are such that they are held as erroneous notions in other schools. Lastly, but most urgently, I wish to contribute to keeping the true teachings of Shankara alive for posterity.
The Many Schools of Vedanta and Advaita
Advaita Vedanta is one of the many schools of Vedanta. The word Vedanta is a combination of two word – ‘Veda’ and ‘anta’, which means ending. So the word Vedanta means the end portion of the Vedas – known as the Upanishads. For all the different schools of Vedanta, Upanishads are Sruti, connoting that which is ‘heard,’ is either authorless or of divine authorship; not being a human production, it cannot be mistaken, though we may be mistaken about what it means—thus the necessity of exegetics. However, since the meanings of Upanishadic utterances are ambiguous, there came to be several Vedanta philosophies, corresponding to differing interpretations of the essential genius of the texts that inspired them. Despite an evident similarity in terminology, which is derived from their common allegiance to the same basic literature, these Vedanta philosophical systems vary substantially among themselves, and there is a polite but perfectly clear rivalry among them as to which system ‘really’ represents the teaching of the Upanisads. It is an issue that, in the nature of the case, may well be insoluble.
This system which is properly known as Advaita Vedânta, though so important has it become in the eyes not only of scholars but also of those who have been influential in moulding the attitudes of enlightened Hindus toward India’s past, that one will frequently find the term ‘Vedänta’ used to indicate only Advaita Vedänta. Shankara, in his writings himself, has referred to many writers and teachers of different schools of Vedanta. Not only that, other schools with differing interpretations of Sruti came up post-Shankara. So if we denote Shankara as a reference point in tracing the history of different schools of Vedanta, we can divide them into
- Pre-Shankara Vedanta Schools
- Vedanta Schools Contemporary to Shankara
- Post-Shankara Vedanta Schools
While there are almost no scriptures available for pre-Shankara schools, barring one or two, there are enough works of authors contemporaneous to Shankara and those following Shankara, available to us, through which we can delineate the teachings of Shankara from these schools. Many teachers and esteemed writers of Advaita are prone to mixing the teachings of these other schools into Shankara’s Advaita. In fact, it is my strong suspicion that they would not have even read the original works of Shankaracharya in their life.
Just as it is a mistake, though a common one, to identify all Vedänta with Advaita, so it is also a mistake, and a common one, to identify all Advaita with Shankaracharya’s philosophy. Through the efforts of a number of diligent scholars and teachers, we can now safely say that Shankara did not found Advaita Vedänta and that there are points of interpretation on which others—also properly called Advaitins—differ from Shankara.
Pre-Shankara Vedanta Schools
In this article, I am going to examine two schools of Vedanta that existed before the time of Shankara.
Vedanta and the Two Sutra Traditions – Purva MimAmsA and Uttara MimAmsA (about 200 B.C – 200 A.D)
As we have seen, Vedänta, in general, can be safely stated to have arisen in the Upanisads. It was later epitomized in the Vedänta-sütras. These sutras reflect the oral tradition in which it was born. Sutras are aphoristic phrases designed to remind their memorizer of the elements of the literature so summarized.
For this reason, the sutras are extremely terse; each sutra consists literally of two or three words (mostly, they are the names, (According to linguistic theories of ancient India, the names (nama) apply to—any definitions of objects, phenomena, notions, as well as to all their possible qualifications, so the term is extended to embrace adjectives, adverbs, etc.) bound together by case inflections) which are incomprehensible without some development and clarification of their content, and, consequently, without an interpretation. One might remember in this connection that the very term “sutra” means primarily a thread, a string; that is, a cord running through or holding together the beads of more detailed deliberations. A western scholar once aptly defined the sutras of Badarayana as a synopsis of lectures.
Despite their terse nature, the sutras are the first systematic exposition of the various unorganized and sometimes seemingly contradictory utterances of the shrutis of the Upanishads. Not only do they endow the Vedanta with the architectonics of its thought, but also with an architectonics expressed in a coordinated and elegant formal structure.
Having understood what we mean by sutras, let us turn our attention to what we mean by Purva MimAmsA and Uttara MimAmsA.
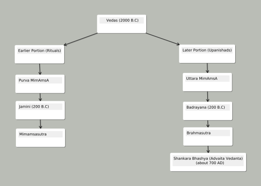
A very less known fact is that the name of the school we commonly refer to as Vedanta today is actually called Uttara MimAsA. Uttara MimAmsA is one of the six schools of orthodox Indian Philosophy, which considers Vedanta as their scriptural authority. There is another school called Purva MimAmsA, which also owed it’s allegiance to Vedanta.
Of the six orthodox schools of Indian Philosophy, Vedanta philosophers are a particular section of those who specialize in Mimamsa, or exegetics of the Vedic scriptures. Purvamimamsa is the school of exegetics that interprets the ‘older’ scriptural hymns of Vedas, and Uttaramimamsa, which interprets the ‘later,’ Upanishadic materials. The two exegetical systems differ in the emphasis they place on the injunctive and ritual aspects of the Vedas as opposed to those passages that apparently convey information, especially information about things beyond immediate sensory awareness. Purva MimAmsA, the style of the oldest Vedantic philosophical works is overwhelmingly influenced by the exegetical tradition. Great portions of these works are concerned with the niceties of language. It is mainly in later times, in Uttara MimAmsA, that philosophers make bold to compose independent treatises (prakarana) in which the elements of Vedanta philosophy are set forth according to the logic of the views themselves, rather than in an order determined by that of scriptural authority. Advaita Vedanta of Shankaracharya belongs to this school of Uttara MimAmsA.
Both Purva and Uttaramimamsa have their sutras, one set for each being known to us now, though others may have existed at an earlier time. The (Purva)mimamsasutras of Jaimini form the basis of the older variety of Vedic exegesis, as well as provide a taking-off point for commentators such as Sabara, Kumarila, and Prabhakara, who pioneered systematic Mimamsa philosophical systems through their commentaries. The set of sutras ascribed to Badarayana, variously called Vedantasutras, Brahmasutras, or Sarirakamimamsasutras, provides the corresponding vehicle for the ‘later’ (Uttara) exegetical tradition. Since the two sets of sutras refer to each others’ authors one might suspect they are of roughly the same age, although one cannot rule out the very real possibility of multiple authorship.
It is difficult to date the Mimamsasutras— according to Karl H. Potter, the tradition they represent must go back at least to the time of the writing of the Upanisads themselves, that is, to before 600 B.C., but the sutras as we now have them need not be credited with such antiquity: it seems unlikely that they are earlier than 200 B.C.
Table showing evolution of both schools of vedanta

Badarayana
Nothing much is known about Badarayana himself; probably, he is more a legendary than a historical figure— a kind of generalized image of the very first Vedanta teacher. A later Vedantist, Vacaspatimisra, identifies him with Vyasa, a mythological compiler of Vedic hymns; in his Bhamati Vacaspatimisra also calls Badarayana an embodiment of Visnu’s intelligent energy. But conflating Badarayna with Vyasa has been challenged by scholars like P. V. Kane.
Various sorts of commentaries are composed on sutras, and then sub commentaries and further commentaries on those. Traditionally, a bhashya is an extensive explanation of the meaning of the sutras, a vritti is a briefer explanation, a varttika a critical treatment of a bhashya, and so on. Shankaracharya, belonging to the Uttara MimAmsA tradition wrote his esteemed Bhashya on Badarayana’s Vedantasutras or Brahmasutras. So, we may say that Badarayana belongs to his tradition. Shankara refers to him with reverence as Bhagavan (revered master).
Personally, I go along with Satchidanandendra Swami’s contention that the Upanishads had a definite method and goal in mind which was known only to the true knowers of tradition. The knowers of the true tradition knew that the ultimate reality was Advaita or non-dual Brahman. I have covered this in my article Shankara: Not The Founder of Advaita Vedanta But A Link in the Timeless Tradition. Thus according to me Shankara’s view was shared by Badarayana as Shankara refers to him as the knower of the true tradition. However, I am offering the contending views of other authors to show how much confusion reigns in interpreting the terse verses of Brahmasutras.
Though, as mentioned earlier, Indologist Karl Potter casts doubt whether Badarayana’s position could be truly called Advaita Vedanta even though Advaitins claim him: because later Vedantins – the Dvaitins and Vishisthadvaitins – have also written their own Bhashyas on him with interpretations other than Advaita Vedanta’s position. The terse structure of the sutras makes them amenable to diverse interpretations. Also, Natalia Isayeva, in her book, “Shankara and Indian Philosophy”, page 38 mentions, “Though the concise text of Brahmasutra does not allow one to form a definite opinion about the position of its author, still, it is possible to assume that Badarayana’s concept probably boiled down to a version of the theistic Bhedabheda (identity-and-difference). According to this doctrine, Brahman is inherent in the world as its innermost essence, and, simultaneously, it transcends the world as its higher ruler and omnipotent God the Creator (Isvara). The universe is regarded as a real emanation of Brahman, as its own modification or evolution (parinama) in time and space. Sometimes, however, while discussing the nature and attributes of individual souls, the author enumerates possible standpoints without indicating which of them is preferable to him.”
In simple words, if we assume Badarayana’s philosophy as Bhedabheda implies that the world is a real transformation of Brahman. This is in variance with Shankara’s philosophy of Vivartavada which says that the world is only a seeming transformation of Brahman and that Brahman in actuality never becomes this world. Many followers of Advaita are unwittingly following the Bhedabheda philosophy as Shankara’s.
On the other hand, a slew of other prominent authors like Surendranath Das Gupta, Radhakrishna, George Thibaut and B. N. K Sharma consider the Brahmasutras to be propounding a clearly dualist philosophy akin to Madhavacharya. In a dualistic philosophy or Dvaitavada, unlike Advaitavada, there is never a possibility of Jiva being Brahman. They remain irrevocably separate even after liberation. For those interested in arguments that promote duality of Brahmasutras, one may visit Sarma, B. N. Krishnamurti “THE SŪTRAS OF BĀDARĀYAṆA.” Annals of the Bhandarkar Oriental Research Institute, vol. 23, no. 1/4, 1942, pp. 398–404
Ultimately we have scholars like Prof. Kuppuswami Sastri, who claim that Badarayana and Jaimini themselves would appear to have exercised a wise reticence in respect of their own philosophical convictions. Perhaps they believed that philosophical thinking and the quest for truth would gain immensely by their Sutras being so composed as to admit of use by several bhasyakaras in support of Advaita, Visistadvaita and Dvaita. (Compromises in the History of Advaitic Thought (1946), page 25)
In a radical twist, Pandurang Vaman Kane (7 May 1880 – 8 May 1972), who was a notable Indologist and Sanskrit scholar and who received India’s highest civilian award of Bharat Ratna in 1963 has argued that there are two separate Badarayana’s mentioned in Brahmasutra Bhashya and Purva Mimamsasutra (PMS). There was an earlier Badarayana who wrote a composite work on Purvamimamsa and Vedanta and a later Badarayana who wrote the extant Brahmasutra Bhashya (BS) on which Shankara has commented. For a detailed discussion on this, one may go through the paper – Kane, P. V. “PURVAMĪMĀṀSĀSṺTRA, BRAHMASṺTRA, JAIMINI, VYĀSA AND BĀDARĀYAṆA.” Bulletin of the Deccan College Research Institute, vol. 20, no. 1/4, 1960, pp. 119–139. Not only this, in this paper P. V. Kane, also discusses the fact that previously the PMS and BS were combined together to form one single sutra and Shankara excluded the PMS as a prerequisite for study.
Conclusion
I started this article eliciting the falsity of anyone holding a position that there is a single, universal truth adhered to by all the people in the world. Not only are there innumerable schools of spirituality with their different highest truth but also within a particular school, there are many sub-schools. This is the case even when the schools look up to the same scriptural authority. So there are schools of Vedanta and schools even within Advaita Vedanta which is a sub-school of Vedanta. My aim in the article was to retrieve the path of Shankara’s Advaita Vedanta from the morass of other paths and doctrines that seem to have percolated into his teachings. In order to do this, I had to trace the historical development of Shankar’s Advaita Vedanta. In this article, I could only deal with one pre-Shankara Vedantin – Badarayana – and the amiguity of his position with respect to Shankara. But this is just the beginning of stirring up of the hornet’s nest. In my future articles in this series, I shall be looking into many more such ambiguities introduced by history and later followers involved in determining the true method of Shankaracharya.
In Part 2 of this series, I shall be dealing with various pre-Shankara Vedantic schools and their contending positions.
Read Part 2 – Difficulties in Finding the True Method of Advaita Vedanta of Shankaracharya – Part 2 : Pre-Shankara Schools
